You are given two non-empty linked lists representing two non-negative integers. The digits are stored in reverse order, and each of their nodes contains a single digit. Add the two numbers and return the sum as a linked list.
You may assume the two numbers do not contain any leading zero, except the number 0 itself.
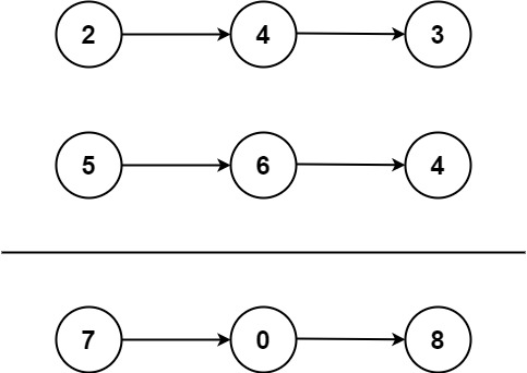
Example 1:

Input: l1 = [2,4,3], l2 = [5,6,4] Output: [7,0,8] Explanation: 342 + 465 = 807.
Example 2:
Input: l1 = [0], l2 = [0] Output: [0]
Example 3:
Input: l1 = [9,9,9,9,9,9,9], l2 = [9,9,9,9] Output: [8,9,9,9,0,0,0,1]
문제:
두 개의 리스트가 주어지면 각 노드의 합을 구한다. 단 리스트 방향이 거꾸로이므로 더해서 10이 넘어갈 경우 다음 노드에서 이것을 고려해줘야 한다.
풀이:
- 리스트 + carry
- 첨에 트리 문제처럼 한 쪽 리스트에 더했다가 틀림. 이 문제는 마지막 노드에서 합이 >10인 경우 새로운 노드를 생성해줘야 하기 때문에 처음부터 새로운 노드 리스트에 담는 것이 낫다.
- 끝나는 조건은 두 리스트 모두 nullptr를 가리킬 때. 하나라도 nullptr이 아니면 계속 계산해야 한다. 예시 3번처럼 carry가 계속 1인 경우가 있기 때문
- c++ new 문법: c++에선 굳이 malloc를 안해줘도 new를 사용해서 포인터 선언이 가능하다! 초기값 설정도 가능
ListNode* cur = new ListNode(0);
이런 식으로
/**
* Definition for singly-linked list.
* struct ListNode {
* int val;
* ListNode *next;
* ListNode() : val(0), next(nullptr) {}
* ListNode(int x) : val(x), next(nullptr) {}
* ListNode(int x, ListNode *next) : val(x), next(next) {}
* };
*/
class Solution {
public:
ListNode* addTwoNumbers(ListNode* l1, ListNode* l2) {
int sum = 0, carry = 0;
ListNode *curr = new ListNode(0);
ListNode *result = curr;
while(l1 != nullptr || l2 != nullptr){
sum = carry;
if(l1 != nullptr){
sum += l1->val;
l1 = l1->next;
}
if(l2 != nullptr){
sum += l2->val;
l2 = l2->next;
}
carry = sum/10;
curr->next = new ListNode(sum%10);
curr = curr->next;
}
if(carry == 1){
curr->next = new ListNode(carry);
}
return result->next;
}
};'알고리즘 문제풀이 > leetcode' 카테고리의 다른 글
| [leetcode 5] Longest Palindromic Substring (0) | 2020.10.13 |
|---|---|
| [leetcode 3] Longest Substring Without Repeating Characters (0) | 2020.10.13 |
| [leetcode 283] Move Zeroes (0) | 2020.10.12 |
| [leetcode 438] Find All Anagrams in a String (0) | 2020.10.12 |
| [leetcode 448] Find All Numbers Disappeared in an Array (0) | 2020.10.12 |
댓글